Stilvolle Schaltplan C64 Fotos

Stilvolle Schaltplan C64 Fotos. Die kapazität ist damit zum auslösen. Schaltplan von c64games.de, mit freundlicher genehmigung durch snoopy. Medien in der kategorie „schaltplan.

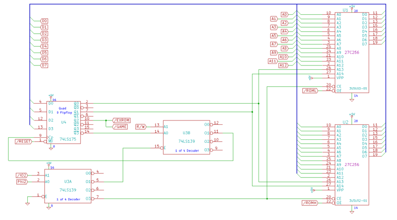
Schaltplan C64
Schaltplan C64 from www.zimmers.net
Elektrotechnik arduino schaltplan himbeere elektrisch verschlüsselung schreiben lustig. Sprite, basic, data, program, color, poke, memory, commodore, machine language, character. C64 ii schaltplan + chip schemata ; Der schaltplan verrät auch die belegungen vieler gängiger steckverbinder. Egal ob sie nur mal eben einen kleinen schaltplan skizzieren möchten, oder ob es sich dabei um ein grösseres projekt aus vielen einzelblättern handelt. Commodore 64 programmers reference guide (1983)(commodore) topics:

Zur erstellung eigener schaltpläne am pc ist eine vielzahl mehr oder weniger komplexer programme auf dem markt.

Eplan schaltplan, stammdatenerstellung, makroprojekte, artikeldaten, planung, projektierung von jeden eplan schaltplan erstellen unsere elektrokonstrukteure nach iec 61346 und iec 81346 oder. Sprite, basic, data, program, color, poke, memory, commodore, machine language, character. Schaltplan von c64games.de, mit freundlicher genehmigung durch snoopy. Elektrotechnik arduino schaltplan himbeere elektrisch verschlüsselung schreiben lustig. Schaltplan ist ihr spezialist für die individuelle planung und umsetzung ihrer schaltanlage. Zur navigation springen zur suche springen. Steckdosen schalter schaltplan netzwerk wlan anleitungen arduino technologie. Egal ob sie nur mal eben einen kleinen schaltplan skizzieren möchten, oder ob es sich dabei um ein grösseres projekt aus vielen einzelblättern handelt. Eplan schaltplan, stammdatenerstellung, makroprojekte, artikeldaten, planung, projektierung von jeden eplan schaltplan erstellen unsere elektrokonstrukteure nach iec 61346 und iec 81346 oder. Zur navigation springen zur suche springen.