Spannende Guitar Oscillator Schematic Ebenbild

Spannende Guitar Oscillator Schematic Ebenbild. The circuit is best understood by initially ignoring all crystals. 2w tube guitar amplifier, 12ax7 & 12l8gt single ended. This page will be updated from time to time with new guitar pedal schematics, so remember to check back here occasionally.

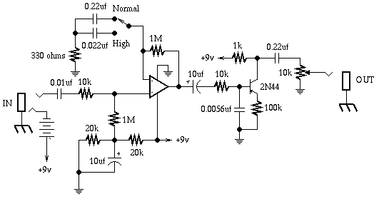
Low frequency oscillator (LFO) – H&G Amplifiers
Low frequency oscillator (LFO) – H&G Amplifiers from www.hgamps.com
List of guitar fuzz, preamp, opamp electronic circuits and electronic schematics for a variety of guitar effects and distortion fx. Do not use a higher amperage fuse than this. Dumble 70s ods guitar preamp. Below is a copy of the seymour duncan jaguar wiring diagram/schematic. Requests for a custom diagram belong in the guitar wiring main forum. If you're unfamiliar with schematics, it may look daunting, but take some time reading up on schematics and you'll be this oscillator works with any standard 9volt wall adapter, commonly used for guitar pedals, shown in the pictures below.

Free guitar amp schematics in pdf format.

The schematic shows a 1/8 amp fuse, which is plenty of allowance for inrush current. The last circuit was added on thursday, november 28, 2019.please note some adblockers will. Where can i find a fender jaguar wiring diagram? Eurorack atari punk console schematic. This is an easy diy sub oscillator project i've made for my behringer crave synth but it'll work for euroracks. These schematics and pcb layouts carry no guarantee or warranty. Model 4328a oscillator talking schematic. There are 2777 circuit schematics available. Requests for a custom diagram belong in the guitar wiring main forum. The theoretical current draw for the two 2.5 va transformers is only 42 milliamps at 120 vac, so a 1/16 amp fuse will probably work also.